Our Products

We are a quality producer of washed and graded Foundry Grade Silica Sand and construction Grade Silica Sand.
Some of our product in below.

Foundry Silica Sand

AVAILABLE GRADE-AFS 40-45 AND 50-55.

Resin Silica Sand

AVAILABLE GRADE-AFS 60-65 AND 70-75.

Construction Grade Sand

BEST QUALITY COURSE SAND.

Foundry Dry-Silica Sand

AVAILABLE GRADE-AFS 40-45 AND 50-55.

Resin Dry-Silica Sand

AVAILABLE GRADE-AFS 60-65 AND 70-75.

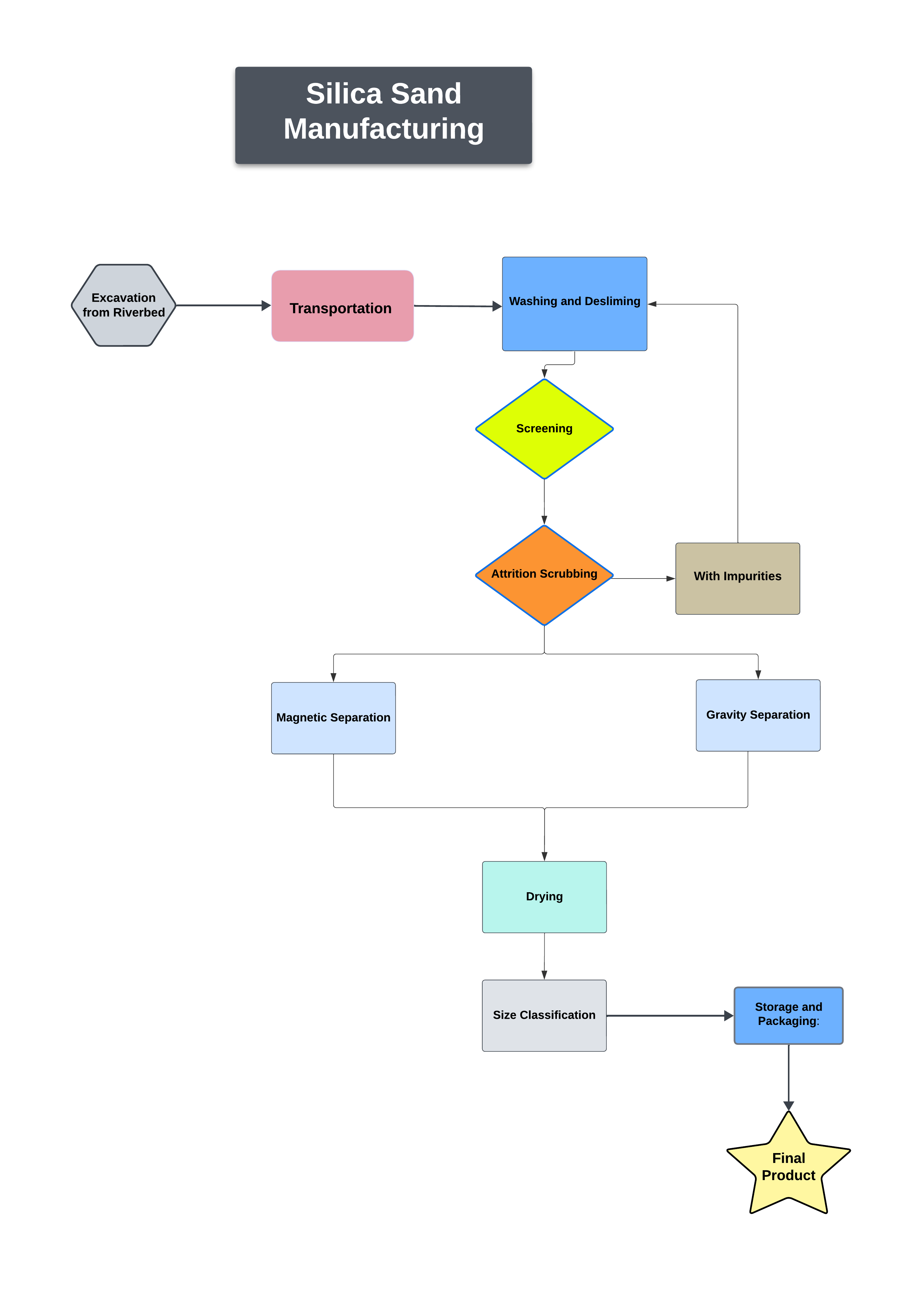
Silica Manufacturing Process

  • Sand Excavation: This involves the use of dredgers or backhoe loaders to extract sand from the riverbed.
  • Transport: The sand is moved to the processing plant through trucks or conveyor belts.
  • Washing and Desliming: High-pressure water jets are used to wash the sand and remove fines and clay.
  • Screening: Vibrating screens separate the sand into different size fractions.
  • Attrition Scrubbing: The sand particles are scrubbed against each other to remove surface stains and impurities.
  • Magnetic Separation: Magnetic drums or separators are used to remove magnetic minerals like iron.
  • Gravity Separation: Spiral concentrators or shaking tables are used to further purify the sand by removing heavier minerals.
  • Drying: Rotary or fluid bed dryers reduce the moisture content of the sand.
  • Size Classification: Screens or air classifiers ensure the sand is sorted into various sizes as required by different applications.
  • Storage and Packaging: The final product is stored in silos before being packaged in bags or bulk containers for delivery.